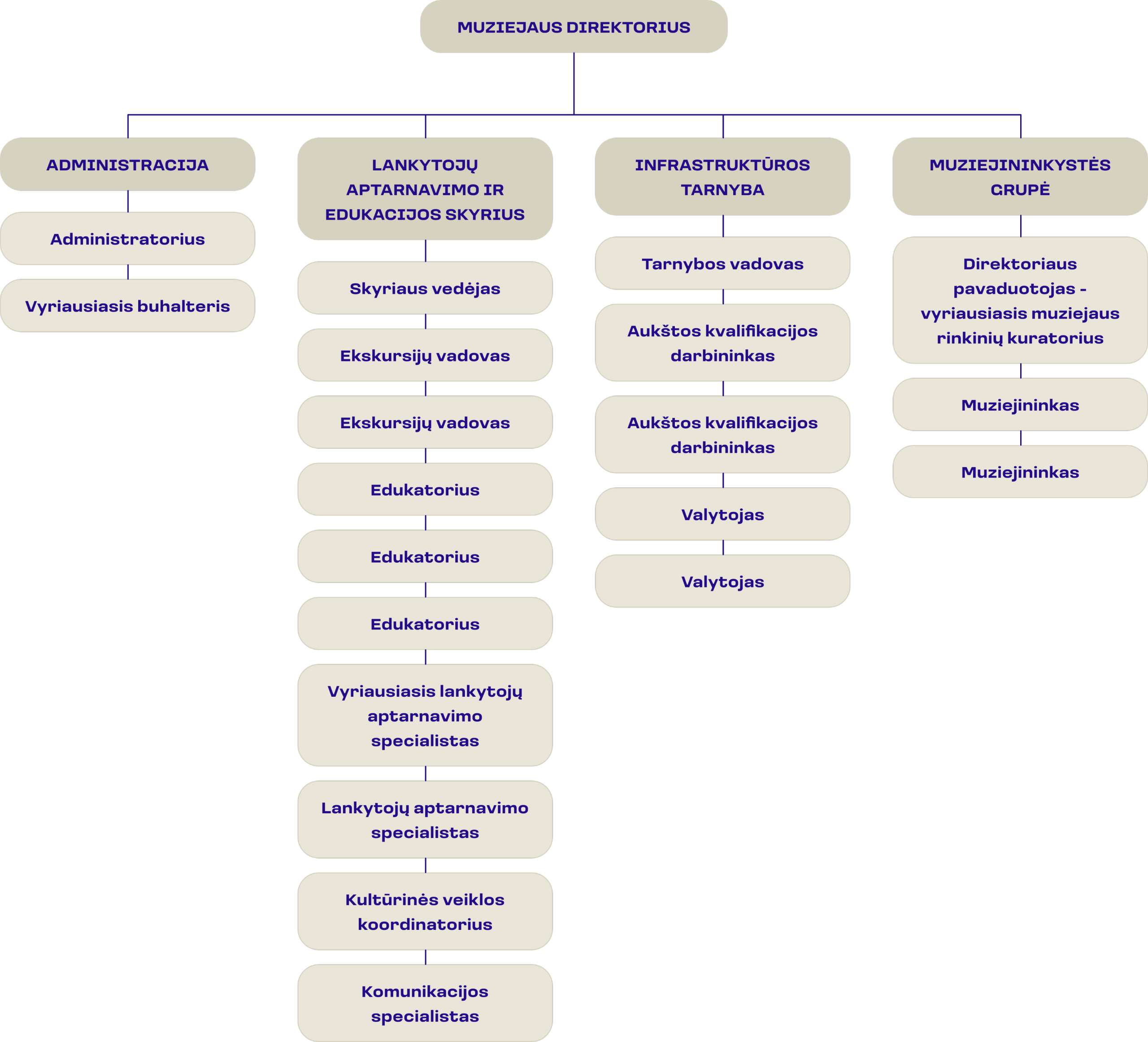
Struktūra ir kontaktai

Kontaktai

Muziejaus direktorius
Administracija
Administratorius

Miglė Tumėnaitė-Valančiūnė

Vyriausiasis buhalteris
Lankytojų aptarnavimo ir edukacijos skyrius
Skyriaus vedėjas

Mindaugas Beresnevičius

Ekskursijų vadovas

Valdas Tumėnas

Ekskursijų vadovas

Evaldas Kaminskas

Edukatorius

Eugenijus Žukauskas

Edukatorius

Aidas Sadauskas

Edukatorius

Audrius Bridžius

Vyriausiasis lankytojų aptarnavimo specialistas

Daiva Šmigelskienė

Lankytojų aptarnavimo specialistas

Lijana Kajotienė

Kultūrinės veiklos koordinatorius

Gintarė Proscevičiūtė

Komunikacijos specialistas

Daiva Šlepikaitė

Infrastruktūros tarnyba
Tarnybos vadovas
Aukštos kvalifikacijos darbininkas

Alvydas Ruzgus

Aukštos kvalifikacijos darbininkas

Kęstutis Stankevičius

Valytojas

Sonata Židonienė

Valytojas

Ineta Zamuškienė

Muziejininkystės grupė
Direktoriaus pavaduotojas - vyriausiasis muziejaus rinkinių kuratorius

Virginija Bareikienė

Muziejininkas

Vaiva Budrytė

Muziejininkas

Dovaldė Butėnaitė